米兰平台
简体
|
集团新闻
通知公告
基层动态
媒体报道
视频新闻
预决算公开
米兰平台-米兰(中国)
集团简介
党的建设
政策法规
米兰平台
米兰平台
群团工作
先进榜样
信息公开
便民服务
您当前的位置 :
米兰平台-米兰(中国)
>>
米兰平台
>>
通知公告
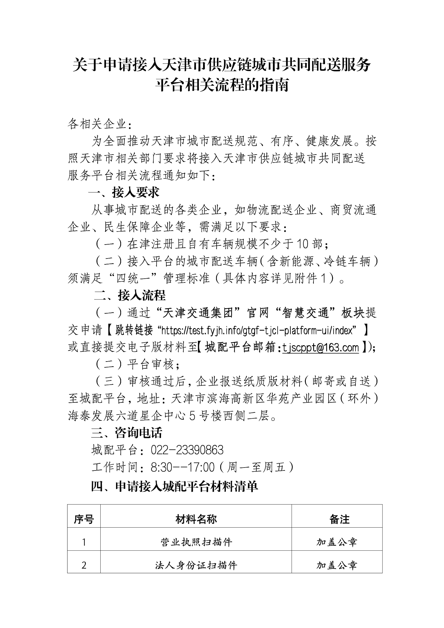
城配平台申报流程公示
文章来源:广通公司
发布时间:2024-03-19
友情链接:
技术支持:津云
米兰平台-米兰(中国) 官方微信
米兰平台-米兰(中国) 工会官方微信